李晓明教授团队发现躁狂症发病新机制
2018年10月14日,eLife在线发表银河线路检测中心李晓明教授课题组题为ErbB4 deletion in noradrenergic neurons in the locus coeruleus induces mania-like behavior via elevated catecholamines的论文,揭示去甲肾上腺素能神经元中ErbB4在躁狂症发病机制中的重要作用。
双相障碍是一种严重的精神疾病,困扰着全球约1%的人口。临床上常以间歇性抑郁伴随狂躁发作进行鉴别诊断,患者常表现为幻觉、兴奋增强,以及活动增多等症状。研究表明大脑中的弥散性神经调制去甲肾上腺素与该疾病具有相关性,去甲肾上腺素在狂躁期增多,而抑郁期减少。但其该疾病的致病机理仍尚不明确。
答案可能在于一种叫做 ErbB4 的蛋白质, 它在肾上腺素能神经元的外膜上被发现。ErbB4 在发育中和成人的大脑中都很活跃, 而某些患有双相障碍的人中该蛋白的编码基因有突变。那么ErbB4 的变化会影响肾上腺素能神经元的活动吗?而这些变化是否会增加双相障碍的风险?
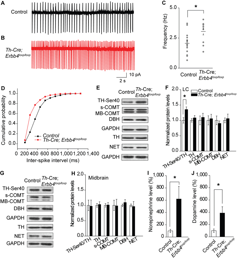
为了证实这种猜想,曹淑霞、张颖等人敲除了小鼠蓝斑区域去甲肾上腺素神经元上的Erbb4基因,结果显示敲除组小鼠较正常组表现出狂躁样行为,如活动度过强,焦虑感较弱,糖偏好较多等行为。给予小鼠临床常用抗双相障碍药物——鋰,发现敲除组小鼠的症状减轻,趋于正常。进一步研究发现,敲除组小鼠蓝斑核的去甲肾上腺素能神经元较正常组小鼠活动增强,并且敲除组小鼠脑脊液中去甲肾上腺素和多巴胺浓度显著性升高。
综上所述,Erbb4基因的缺失会导致蓝斑区去甲状腺素神经元的自发放电增强,进而使脑脊液中去甲状腺素和多巴胺的浓度升高,从而引发躁狂样行为。未来进一步的研究需证实针对去甲状腺素神经元中Erbb4基因及所编码蛋白的靶向药物是否能够有效控制狂躁症,从而提高患者的生活质量和精神状态。
该研究曹淑霞博士和张颖博士为共同第一作者,李晓明教授和连虹副教授为共同通讯作者。工作受到科技部重点研发计划、国家自然科学基金和浙江省自然科学基金等资助。





