银河线路检测中心方向前等团队发文提出通过水凝胶递送miRNA抑制骨关节衰老促进软骨再生新策略
骨关节炎(Osteoarthritis,OA)是一种常见的关节疾病,目前临床上缺乏有效的治疗方法。最近,银河线路检测中心附属邵逸夫医院骨科方向前团队和清华大学材料学院王秀梅团队在《科学-进展》(Science Advances)上在线发表题为《基于干细胞归巢水凝胶的miR-29b-5p递送通过抑制衰老促进软骨再生》(Stem cell-homing hydrogel-based miR-29b-5p delivery promotes cartilage regeneration by suppressing senescence in an osteoarthritis rat model)的研究成果,提出了通过抑制骨关节衰老促进软骨再生治疗OA的新策略,通过生物材料构建抑制衰老的再生微环境来使因OA受损的软骨恢复活力。首次发现并验证了OA软骨衰老相关的miRNA(miR-29b-5p),并通过原位注射具有干细胞归巢活性的自组装多肽纳米纤维水凝胶缓释递送miR-29b-5p,同时募集内源性滑膜间充质干细胞(SMSCs)。持续的miR-29b-5p递送和干细胞的募集以及随后分化成软骨细胞实现了成功的软骨修复和软骨细胞再生。该研究表明基于miRNA的治疗方式替代传统手术治疗OA具有巨大潜力。

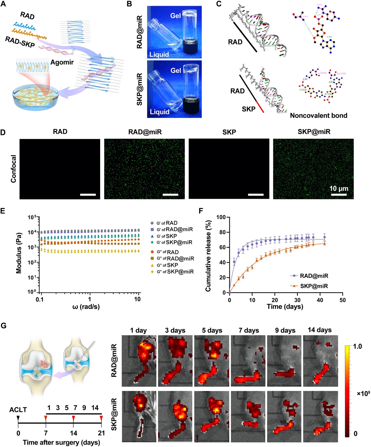
图1.基于水凝胶的miR-29b-5p递送系统SKP@miR的构建。(A)RAD和RAD-SKP多肽自组装形成纳米纤维水凝胶,agomir-29b-5p分布在水凝胶内部。(B)通过调节pH值至中性形成稳定的水凝胶。
OA的典型特征是软骨进行性丧失和润滑滑液减少,OA发展过程中软骨细胞衰老会导致软骨分解。研究团队首次证明了miR-29b-5p在OA软骨中显著下调,其上调通过易位酶1(TET1)抑制基质金属蛋白酶和衰老相关基因(P16INK4a/P21)的表达,有效缓解OA关节软骨的现状,延缓衰老进程。随后,团队开发了基于干细胞归巢水凝胶的miRNA递送系统SKP@miR(图1)。一方面,miR-29b-5p的持续递送能够抑制软骨细胞衰老,改善OA关节中软骨基质合成和分解之间的不平衡,从而抑制OA对软骨基质的持续性破坏;另一方面,SKP@miR招募SMSCs,并诱导其向软骨细胞分化,给受损基质补充健康软骨细胞,以修复缺陷并形成新的软骨,且无需使用外源性干细胞。研究表明,SKP@miR能够抑制OA大鼠关节软骨细胞的衰老和软骨基质的分解,促进软骨基质的合成,改善关节磨损,最终使受损关节恢复到与正常关节相似的状态(图2)。总的来说,此研究利用可注射水凝胶递送miRNA通过抗衰老治疗OA的策略效果显著,在临床应用中更方便实用,这对于开发针对OA的疾病修饰疗法具有重要意义。

图2. SKP@miR递送miRNA显著减弱大鼠关节衰老
上述研究工作得到了银河线路检测中心附属邵逸夫医院骨科主任范顺武教授的指导,银河线路检测中心附属邵逸夫医院诸进晋博士、清华大学材料学院杨淑慧博士为本论文共同第一作者,清华大学材料学院王秀梅研究员、银河线路检测中心附属邵逸夫医院方向前教授为共同通讯作者。合作者包括美国莱斯大学Antonios G. Mikos院士等。本研究得到了十三五国家重点研发计划、国家自然科学基金等项目支持。
参考论文链接:
https://www.science.org/doi/10.1126/sciadv.abk0011




