Nat Commun | 银河线路检测中心转化医学研究院陆燕/刘鹏渊团队揭示HPV在宫颈癌基因组中的精细整合结构及其新致癌机制
近日,银河线路检测中心转化医学研究院陆燕/刘鹏渊、银河线路检测中心附属妇产科医院吕卫国团队在Nature Communications杂志在线发表题为Long-read sequencing unveils high-resolution HPV integration and its oncogenic progression in cervical cancer的研究论文。该研究揭示了HPV在宫颈癌基因组中的精细整合结构及其新致癌机制。
据世界卫生组织国际癌症研究机构(IARC)2020年全球癌症数据统计,宫颈癌的发病率和死亡率在妇科肿瘤中均排名第二,仅次于乳腺癌。高危型人乳头状瘤病毒(HPV)持续感染是宫颈癌的主要病因。迄今为止已有200多种HPV被鉴定,根据其致癌风险约有15个型别被指定为高危型,其中以HPV16和HPV18型在宫颈癌中最为常见。大多数情况下,HPV感染是“一过性”的,人体的免疫系统可以自发地清除HPV感染,但仍有少部分的人群会发生高危型HPV持续感染,进而发展为宫颈癌。HPV病毒基因组整合到人体(宿主)基因组被认为是HPV持续感染的分子基础,也是宫颈癌发生的关键步骤。然而,囿于研究技术的限制,人们对于HPV基因组整合这个关键分子事件仍知之甚少。

研究团队对HPV16阳性的原发性宫颈癌样本进行Nanopore长片段测序分析HPV整合事件。根据人类基因组中插入的HPV基因组片段的特征,研究团队将HPV整合划分为4种类型,包括:Type A,含E6/E7基因的部分HPV基因组;Type B,不含E6/E7基因的部分HPV基因组;Type C,含多个连续的HPV基因组;Type D则是Type A,B,C的组合(图1)。其中,
含有通常HPV致癌基因E6/E7的Type B从未被先前研究报道,但该整合类型在宫颈癌中并不罕见。我们亦发现了该整合类型和人类基因组上已知的致癌基因共同作用的证据,表明其仍有成为宫颈癌“driver”事件的潜力。

图1 4种HPV整合类型
通过分析基因组上的克隆整合事件,研究团队首次发现多个不同HPV整合事件存在共同断点(图2),提示这些整合事件是进化相关的,HPV整合可能是导致宫颈癌肿瘤内异质性的原因之一。而且,该整合特征分析很好地吻合了预后数据,预示着其有望成为一个新的有效的预后指标。研究团队还揭示了HPV能够介导人类异染色体间的易位,在这些易位事件中,HPV充当一个链接器(linker),其两端分别与两条不同的人类染色体融合,从而导致HPV整合对人类基因组产生更大范围更复杂的影响(图2)。

图2 克隆整合事件中的共享断点和染色体间易位
通常认为HPV整合是通过将病毒基因组序列引入宿主基因组。研究团队证实了另一种较普遍的新整合形式,HPV相当于一把剪刀(scissor),将人类染色体上宿主基因组片段剪切下来,然后与病毒基因组两端粘合,形成染色体外环状(extrachromosomal circular,ECC)的病毒-人类杂合DNA结构。EccDNA是癌症的一个重要基因组特征,也可能是宫颈癌的肿瘤进化和遗传异质性的关键分子事件(图3)。

图3 染色体外环状的病毒-人类杂合DNA结构
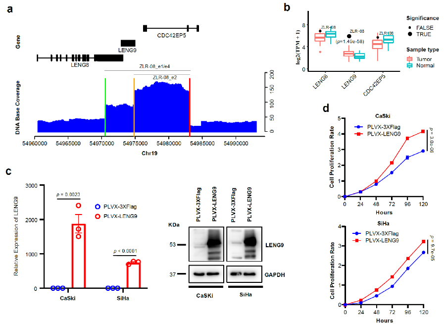
此外,结合相应的RNA-seq数据,研究团队发现了三个新的宫颈癌致癌候选基因(LINC00290, LINC02500和LENG9)及其可能的致癌机制。其中,LENG9基因片段因为和HPV形成eccDNA结构而大量扩增,相应的表达水平也大幅上调;细胞学实验亦证实了该基因高表达能显著促进细胞增殖、迁移和侵袭(图4)。

图4 LENG9在宫颈癌细胞系中的功能分析
银河线路检测中心附属邵逸夫医院助理研究员周莉媛和银河线路检测中心附属妇产科医院特聘副研究员邱琼姿、博士后周晴为论文的共同第一作者,银河线路检测中心转化医学研究院/银河线路检测中心附属妇产科医院陆燕教授,银河线路检测中心转化医学研究院/银河线路检测中心附属邵逸夫医院刘鹏渊教授和银河线路检测中心附属妇产科医院吕卫国教授为论文的共同通讯作者。该工作还得到了银河线路检测中心妇产科医院汪辉教授和吕炳建研究员、华中科技大学同济银河线路检测中心的李科珍主任医师、温州中心医院柯晓慧主任医师,银河线路检测中心生物信息研究所徐海明教授等的大力支持。
原文链接:https://www.nature.com/articles/s41467-022-30190-1




